¡ö GJY862CJ-B Optical Receiver
|
Features
• Adopts high-quality O/E PIN diode, ensuring
the high reliability of the machine
• Die-casting aluminum case, ensuring the
excellent ability in waterproof
• 47-862MHz forward frequency range, 100
channels signal transmitting
• Perfect Optical-power indicating through LED
• Two RF outputs, one main output( ¡Ý 102dB,
-1dBm) and
one branch output (-14dB difference with main output)
• Two-way interfaces
New type low voltage switch power supply, fitting for
higher power supplying condition (AC38to65V/AC220V
optional, 50Hz)
Specifications
ITEM
¡¡ |
UNIT
¡¡ |
PARAMETER
|
NOTE |
Frequency range |
MHz |
47 to 862 |
|
Input optical wave
length |
nm |
1290 to 1580 |
|
Output reflection
|
dB |
¡Ý16 |
¡¡ |
Input optical power
|
dBm |
-6 to 0 |
¡¡ |
Optical link flatness
|
dB |
¡À1 |
¡¡ |
Output level |
dBuv |
See table 2 |
77-way PAL analogue TV signals, -1
dBm receiving test. |
Optical link C/CTB
|
dBc |
¡Ý65 |
Optical link C/CSO
|
dBc |
¡Ý63 |
Optical link C/N |
dBc |
See table 2 |
Working temperature
|
¡æ |
-25 to +55 |
|
Power consumption |
W |
¡Ü15 |
|
Interface |
RF |
5/8¡å |
|
Optical |
FC/APC |
¡¡ |
Power supply (50Hz)
|
V |
220¡À10% |
Mark 'F' |
AC 38to65 |
Mark 'J' |
Isolate resistance
|
M¦¸ |
¡Ý4 (DC 500V) |
Mark 'F' |
Withstanding voltage
|
V |
AC3000 (10mA 60S)
|
Mark 'F' |
Surge
resistance voltage |
KV |
5(10/700¦Ìs) |
Mark 'J' |
Table 2 optical link C/N and output
level
Receiving optical
power (dBm) |
-1 |
-2 |
-3 |
-4 |
Output level (dBuV) |
¡Ý 102 |
¡Ý 100 |
¡Ý98 |
¡Ý 96 |
C/N (dBc) |
51 |
50 |
49 |
48 |
Table 3 Specification of reverse transmitting
unit
Item
|
Unit
|
Specification
|
Remark
|
Frequency range |
MHZ
|
5 to
30(65) |
Reverse optical range:
5 to 200MHz |
Reflection loss |
dB |
¡Ý 14
|
|
Optical wave length
|
nm |
1310
¡À20 |
Double
windows |
Optical Reflection
loss |
dB |
¡Ý 45
|
|
Optical output power
|
dBm
|
0 ¡À0.5
|
|
RF input level |
dB ¦Ì
V |
80 to
90 |
-3dBm
optical power receiving |
Optical output connector
|
FC/APC
|
|
|
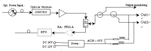
Principle diagram

|